Spotify Podcast Feature Redesign
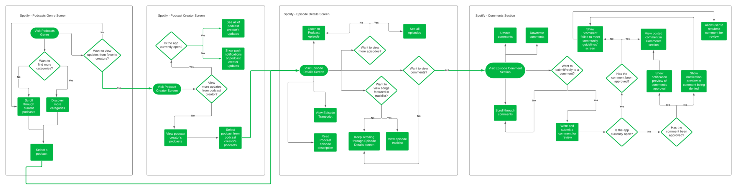
Spotify worked with Parsons to explore possibilities of increasing user social interaction within the platform. We were presented with a case study to redesign the user flow of an existing feature within the Spotify mobile application.
The feature we chose to investigate was Spotify Podcast.
TEAM
Raun Haji
Ivy Huang
Lauren Higa
ADVISORS
Pingyi Wang -
Head of Interaction Design @ Frog
CONTRIBUTION
User Research, Journey Mapping, Wireframing, Prototyping, Systems Design, UI Design
TIMELINE
Aug - Sep 2021
